Make Your Own FX Amp
Impress your friends by carrying around this DIY handy amplifier with distortion and custom effects.
Note: This tutorial was orginally posted in my previous blogspot hackatech. I am no longer maintaining hackatech. Also ignore the video, I really don’t know who that guy is.
Back Story
Ever since I got my first acoustic guitar, I wanted to have an electric guitar. So I set out to make one, only to realize how difficult it was to build a musical instrument that sounds right. Finally with no other options left, I made an amplifier and with the right amount of distortion it served my purpose. Plus the attention from people when I took it around was… gotta get used to it, lol ;)


Personalize
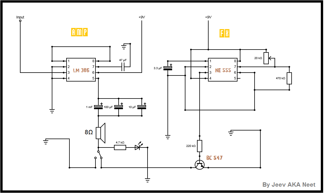
The values of the resistors and capacitors used can be changed as per your need. I used these values to acihive my desired sound.
What You’ll Need
- LM386 IC ( Amplification IC )
- NE555 IC ( Timer IC )
- BC547 / BC548 NPN Transistor
- Resistors - 4.7k, 470k, 220k
- 20K Pot
- Capacitors - 1000uF, 100uF, 47uF, 10uF, 3.3uF
- 8Ω Speaker
- 9v Battery
- Input Jacks
- LEDs, toggle switches
Collect the parts and get your solder iron hot.
Schematic

PS
Later I built an better version with a distortion pedal. However, I don’t remember what circuit diagram.